The Office of the Clerk
Parliamentary Counsel
The Parliamentary Counsel shall:
- Whilst in the House, be seated to the left of the Speaker’s chair; and
- Whilst in the House, be addressed as “Learned Parliamentary Counsel”.
The functions and duties of the Parliamentary Counsel shall include:
- The rendering of legal advice, either on his or her own motion or upon request of the Speaker or a Member on any legal issue, whether substantive or procedural, that might arise in the course of any proceeding of the House or any committee thereof.
- Subject to the direction of the Speaker, ensuring that the proceedings of the House, and committees thereof, are conducted in accordance with law and these Standing Orders.
- Acting as Secretary to the following Parliamentary Committees;
- Business Advisory Committee
- Committee on Statutory Bodies
- Committee on Members’ Rights, Interest and Privileges
- Providing legal advice and assistance to Members with respect to the business of the House.
- Assisting Members with respect to the drafting of Private Members Bills and proposed amendments to Government Bills.
Whilst in the Ntlo Ya Dikgosi the “Learned Parliamentary Counsel” carries out the following;
- The rendering of legal advice, either on his/her own motion or upon the request of the Chairperson or a member on any legal issue, whether substantive or procedural that might arise in the course of any proceeding of the House or any other Committee thereof;
- Subject to the direction of the Chairperson ensuring that the proceedings of the House and Committees thereof, are conducted in accordance with the law and the Rules of Procedure.
Sergeant -At-Arms
The duties of the Sergeant-At-Arms shall include;
- Attending the Speaker on the latter’s entry into, and departure from, the House as well as the carrying and/ or placement of the Mace.
- Regulation and control of the admission of visitors and strangers to the galleries of the House and their proper and orderly conduct.
- The personal safety and security of Members, officers, on Parliamentary precincts and, to this end, shall exercise supervision and direction of all security personnel in Parliamentary precincts.
- The suppression of contumacious, disorderly and disrespectful conduct in the House, including;
- Bringing to the Bar of the House Members to be reprimanded, or otherwise dealt with, by the Speaker.
- Taking into his or her custody strangers who are irregularly admitted into the House or, have misconducted themselves in the House; and, on the instruction of the Speaker, effecting the removal of both Members and strangers who have been ordered to withdraw.
- During sittings of the House, ensuring the observance of proper decorum by Members.
Departments
The Parliament of Botswana has two main departments namely the National Assembly and Ntlo Ya Dikgosi.
National Assembly
The National Assembly facilitates the smooth running of the Parliament business and provides procedural and administrative support to Members of Parliament, stakeholders, general public and staff in general. There are two divisions under the department of the National Assembly namely:
1. Parliamentary Services
This division is made up of the following units:
- Committees
- Tables and Journals
- Recording and Reporting
- Editing and Graphic Design
- Research
- Translation
- Library and Information Services
2. Corporate Services
This division is made up of the following units:
- Reforms
- Human Resources
- Admin/Accounts
- Accounting
- Transport
- Hospitality
- Secretarial
- Records Management
- Information Technology
- Public Relations
- Supplies
- Procurement
- Operations
Ntlo Ya Dikgosi
Ntlo Ya Dikgosi is an advisory body to the National Assembly on issues of national interest. This department has three units which are responsible for the administrative issues. The units are as follows:
- Human Resources
- Admin/Accounts
- Report Production
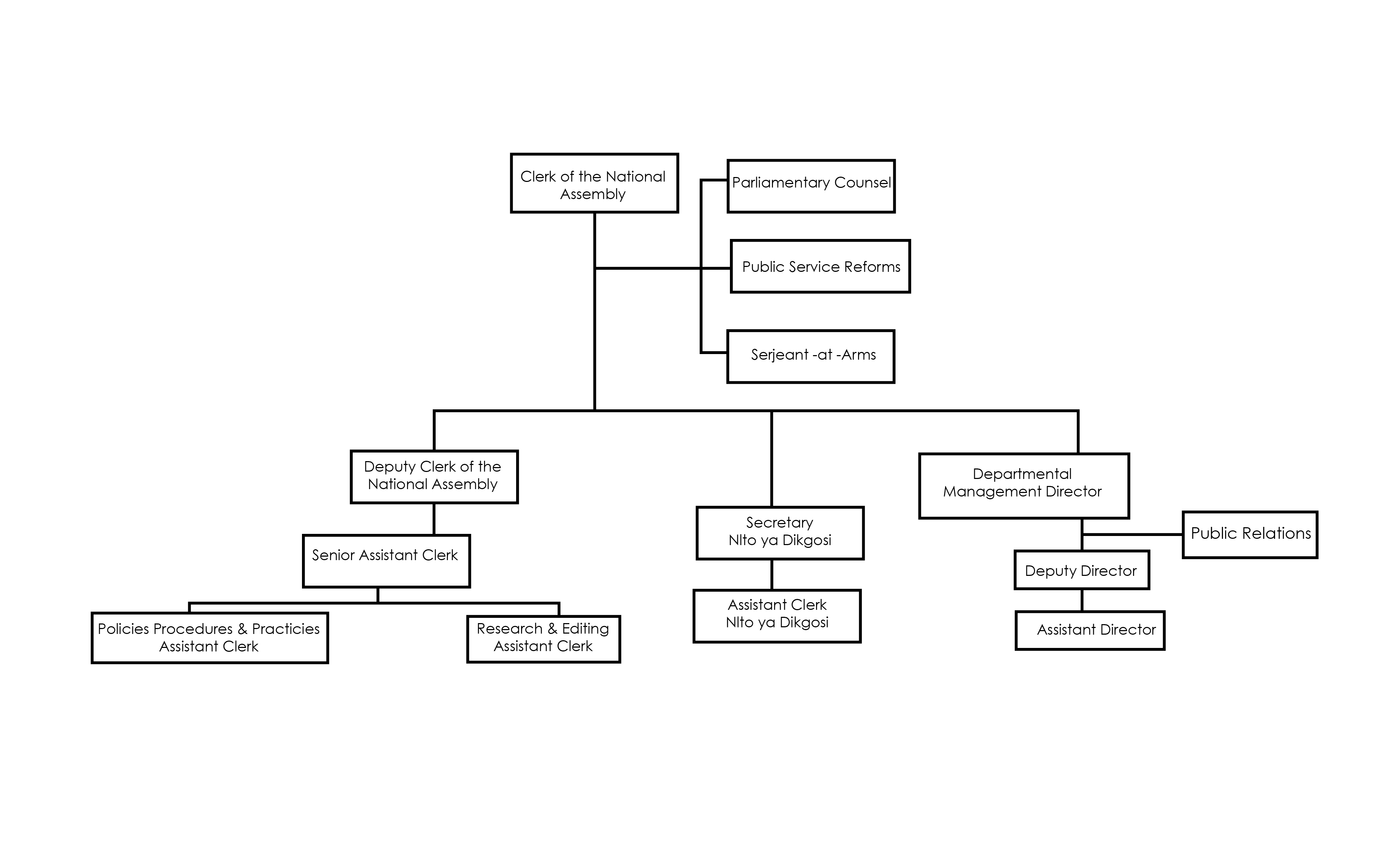
Organizational Structure

Contact us: Public Relations Office
P O Box 240
Gaborone
Botswana
Toll Free: 0800 600 927
Fax: (+267) 3913103
Telephone: (+267) 3616800/3705588
email:
